راز بقا: دکتر «پائول ویلیس» دیرینهشناس میگوید: «این همان سوالی است که زیستشناسان فرگشتی به دنبال پاسخگویی به آن هستند. اما همین سوال باعث بروز سوءتفاهمهایی دربارۀ فرگشت و چگونگی کارکرد آن میشود.»
بر اساس گزارش ای بی سی استرالیا و طبق گفته دکتر ویلیس، نکته اول این است که انسانها از میمونها فرگشت (تکامل) پیدا نکردند. اما میمونها و انسانها جد مشترکی دارند و تقریبا ۲۵ میلیون سال پیش از این جد فرگشت یافتند. این رابطه فرگشتی با آثار فسیلی و تجزیه و تحلیلهای DNA مورد پشتیبانی قرار میگیرد. مطالعهای در سال ۲۰۰۷ نشان داد که DNA انسانها و میمونها تقریبا ۹۳% مشترک است. بر اساس وجوه تشابه و تفاوت میان دو نوع DNA، دانشمندان اینطور براورد کردند که انسانها و میمونها در حدود ۲۵ میلیون سال پیش از جد مشترکی سرچشمه میگیرند. به طور مشابه، آثار فسیلی نشان میدهد که اجداد مشترک انسانها و میمونها مربوط به فسیلهای پریماتها (نخستیسانان) است که سال ۲۰۰۹ در میانمار پیدا شدند. انتظار میرود که این نخستیسانان ۳۷ میلیون سال قبل میزیستهاند.
انسانها نزدیکی بسیار زیادی به شامپانزه و سایر گونههای میمونها دارند، اما شواهد DNA گویای آن است که ما از آنها فرگشت پیدا نکردیم. DNA انسانها و شامپانزهها تقریبا ۹۹ درصد مشترک است؛ یعنی تقریبا ۶ میلیون سال پیش، ما جد مشترکی داشتیم.

دکتر ویلیس بیان کرد: «اینکه گفته میشود ما جد مشترکی داریم، باعث ایجاد سوءتفاهم دیگری میشود. یعنی فرگشت خطی نیست و یک گونه به گونه دیگر فرگشت پیدا نمیکند. فرگشت یک فرایند شاخه شاخه است و یک گونه میتواند زمینه را برای تولد دو یا چند گونه فراهم بیاورد. ایدۀ نادرست فرگشت خطی با این سوال بهتر قابل بررسی است: چطور میتوانم پدربزرگ و مادربزرگ مشترکی با پسرعموهایم داشته باشم اگر پدربزرگ و مادر بزرگم هنوز در قید حیات هستند؟ خب جواب این است که پدربزرگ و مادربزرگ شما بیش از یک بچه داشتند و هر کدام خانوادههای مخصوص خودشان را تشکیل دادند و شاخههای تازهای از درخت خانوادهتان را به وجود آوردند.»
همین اتفاق در خانوادههای فرگشتی هم میافتد. یک گونه میتواند به دو یا چند گونه بیشتر تقسیم گردد و خود آنها میتوانند در طول نسلهای مختلف چندین و چند بار تقسیم شوند.
نخستیسانان دسته مامالیا شامل لمور، میمون، تارسیه و انسانها هستند. نخستیسانان غیرانسان در مناطق استوایی یا نیمه استوایی آفریقای جنوبی، آفریقا و آسا زندگی میکنند. اندازۀ آنها از لمور (۳۰ گرم) گرفته تا گوریل کوهی (۲۲۰ کیلوگرم) فرق میکند. خصوصیات و فرگشت نخستیسانان برای ما بسیار قابل توجه است، زیرا به ما فرصت میدهد تا فرگشت گونههای خودمان را درک کنیم.
تمامی گونههای نخستیسانان سعی در بالا رفتن از درختان داشته و این ویژگی را در خود توسعه دادند. این میراث درختی نخستیسانان منجر به پیدایش دستها و پاهایی شده که توانایی صعود به بالای درختان و پرش به شاخههای مختلف را به آنها داده است. چند نمونه از این سازگاریها در اینجا ذکر میشود: مفصل شانه که قابلیت چرخش دارد؛ انگشتهای پا یا پنجههای بزرگ؛ دید استروسکوپی، یعنی دو میدان دید که با هم همپوشانی دارند و زمینه را برای اندازهگیری فاصله و درک عمق فراهم میکنند.

از جمله سایر خصوصیات نخستیسانان میتوان به مغزهایی اشاره کرد که از مغز سایر پستانداران بزرگتر هستند؛ پنجههایی که از ناخنهای صاف برخوردار شدهاند؛ یک فرزند در هر دوره بارداری و روندی به سوی راست قامتی داشتند. نخستیسانان به دو گروه “پیش میمونان” و “آنتروپوئیدها” تقسیم میشوند. پیش میمونان شامل گالاگوهای آفریقایی، لمورهای ماداگاسکار، لوریسها، پاتوها و تارسیرهای جنوب شرق آسیا هستند. آنتروپوئیدها نیز عبارتند از میمونها و انسانها. در کل، پیش میمونان به شبگردی عادت دارند و در مقایسه با آنتروپوئیدها دارای بدن و مغز کوچکتری هستند.
اولین پستانداران نخستی مانند با عنوان «پیش نخستیسانان» شناخته میشوند. آنها تقریبا به سنجابها شباهت داشتند و به لحاظ شکل و اندازه هم مثل موش پوزهدار درختی بودند. شواهد فسیلی موجود از آنها از هم گسیخته است. تا زمانی که محققان موفق به کشف شواهد فسیلی دربارۀ این پیش نخستی سانان نشوند، آنها هنوز اسرار زیادی را با خود به همراه دارند. قدیمیترین پستانداران نخستی مانندِ شناخته شده که شواهد فسیلی نسبتا خوبی هم دربارۀ آنها وجود دارد، آداپیسنما یا پلسیاداپیس هستند. البته برخی از محققان با یکدیگر توافق نظر ندارند که پلسیاداپیس یک پیش نخستیسان بود. قدمت فسیلهای آن به ۵۵ میلیون سال پیش باز میگردد. آداپیسنماشکلان به گونهای از پیش نخستیسانان گفته میشود که شباهتهایی به نخستیسانان واقعی داشتند؛ مثل دندانها و اسکلت بدنی. آداپیسنماشکلان در دوره سنوزوئیک در آمریکای شمالی و اروپا سکنی گزیده بودند و تا پایان دوره ائوسن منقرض شدند.
اولین نخستیسانان واقعی در دوره ائوسن در آمریکای شمالی، اروپا، آسیا و آفریقا یافت شدند. این نوع نخستیسانان به پیش میمونها به لمورهای کنونی شباهت داشتند. تغییرات فرگشتی در این نخستیسانان ابتدایی ادامه یافت؛ طوری که مغزها و چشمهای بزرگتر و پوزههای کوچتر رواج داشت. اما در پایان دوره ائوسن، اکثر گونههای نخستیسانان اولیه به دلیل سردتر شدن هوا یا رقابت با میمونهای اولیه دچار انقراض شدند.
میمونهای آنتروپوئید که آناتومی بدنشان شبیه ما انسانها بود، در طول دوره الیگوسن از “پیش میمونان” فرگشت یافتند. شواهد نشان میدهد که تا ۴۰ میلیون سال گذشته، میمونها در آمریکای جنوبی و همچنین در آفریقا و آسیا حضور داشتند. میمونهای ساکن آمریکای جنوبی، پَخبینیان (Platyrrhines) هم خوانده میشوند که به دماغ بزرگشان اشاره دارد. برای درک بهتر، به تصویر زیر نگاه کنید.

این میمون، بومیِ آمریکای جنوبی و مرکزی است. این حیوان صدایی در میآورد که به صدای غرش شیر شبیه است.
هنوز تردیدهایی دربارۀ منشاء میمونهای ساکن آسیا و آفریقا وجود دارد. زمانیکه پَخبینیان پدیدار شدند، قارههای آمریکای جنوبی و آفریقا از هم جدا شده بودند. بنابراین، تصور بر این است که میمونها در آمریکای جنوبی پدیدار گشته و با عبور از راههای زمینی به آسیا و آفریقا رسیدند. بنا به همین دلایل، میمونهای ساکن آمریکای جنوبی و میمونهای ساکن آسیا و آفریقا به صورت جداگانه سازگاریهایی را در خود توسعه دادند. همه میمونهای آسیایی و آفریقایی درخت زی بودند، اما میمونهای آمریکای جنوبی هم درخت زی بودند و هم روی زمین زیست میکردند.
میمونهای بزرگ (apes) حدود ۲۵ میلیون سال گذشته در دوره نوزیستی از راستبینیهای (Catarrhini) ساکن آفریقا فرگشت پیدا کردند. این میمونها عموما بزرگتر از میمونهای معمولی بوده و فاقد دم هستند. همۀ میمونهای بزرگ قادر به حرکت در بالای درختان و پریدن به شاخههای مختلف هستند، البته اکثر آنها وقتشان را در زمین میگذرانند و علاقه چندانی به سعود به بالای درختان ندارند. میمونهای بزرگ و انساننما خیلی باهوشتر از میمونهای معمولی هستند، و نسبت به اندازۀ بدنشان، مغز بزرگتری دارند. میمونهای بزرگ به دو گروه تقسیم میشوند: گیبونها و سیامانگها.

الف) شامپانزه یکی از میمونهای بزرگ است. مغز نسبتا بزرگی داشته و فاقد دُم است. ب) همه میمونهای بزرگ دارای ساختار اسکلتی مشابهی هستند.
میمونهای بزرگتر نیز شامل شامپانزهها و بونوبوها، گوریلها، اورانگوتانها و انسانها میباشند. گیبونهای درخت زی کوچکتر از میمونهای بزرگ اند؛ دوریختی جنسی کمتری دارند؛ یعنی دو جنس از نظر اندازه، تفاوت چشمگیری با هم ندارند؛ آنها دستهای بلندتری هم دارند که برای پرش از شاخههای مختلف مورد استفاده قرار میگیرد.
خانواده انسانیان شامل میمونهای بزرگ نیز است. شواهد فسیلی و مقایسه DNA انسانها و شامپانزهها نشان میدهد که انسانها و شامپانزهها تقریبا ۶ میلیون سال قبل از جد مشترک انسانیان (Hominidae) جدا شدند. گونههای متعددی از همان شاخه فرگشت یافتند که دربردارنده انسانها میشد، البته گونه ما تنها عضوی است که در طول سالیان زنده ماند. عبارت «انسانیان» برای اشاره به آن دسته از گونههایی به کار میرود که پس از این تقسیم خط نخستیسانان دچار فرگشت شدند. انسانیان عمدتا دو پا داشتند و شامل گروههایی میشدند که گونههای ما را سرانجام به وجود آوردند؛ اعم از جنوبی کپی، انسان ماهر و انسان راست قامت و آن گروه غیراجدادی که میتوان پسرعموهای انسان کنونی در نظر گرفت.

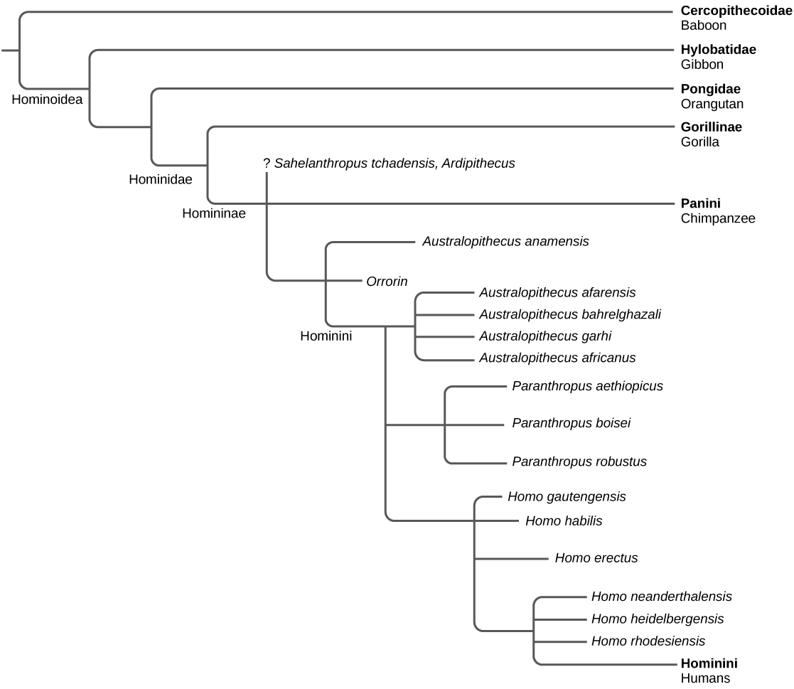
این نمودار، فرگشت انسانهای امروزی را نشان میدهد.
تعیین خط واقعی اجداد در انسانیان کار دشواری است. زمانی که فسیلهای انسانیان معدودی بازیابی شده بودند، برخی از دانشمندان این عقیده را مطرح کردند که اگر آنها را به ترتیب از قدیمیترین به جوانترین در نظر بگیریم، میتوان دورۀ فرگشت را از انسانیان اولیه تا انسانهای امروزی تعیین کرد. اما در چند سال گذشته، فسیلهای جدید زیادی پیدا شده و مبرهن است که در یک دورۀ زمانی، بیش از یک گونه در قید حیات بوده است و بسیاری از فسیلهای یافت شده نماینده گونههای انسانیان هستند که منقرض شدند و جد انسانهای امروزی نیستند.
سه گونه از انسانیان اولیه در سالهای گذشته در صدر اخبار بودهاند. قدیمیترین گونههای انسانیان عبارتند از ساحلمردم چادی با نام علمی Sahelanthropus tchadensis که قدمتشان به ۷ میلیون سال پیش باز میگردد. گونۀ جوان دیگری هم به نام اُرُرین توگِنی با نام علمی Orrorrin tugenensis وجود دارد که کشف نسبتا جدیدی هم میباشد. این گونه در سال ۲۰۰۰ شناسایی شد. نمونههای متعددی از اُرُرین در دست میباشد. البته مشخص نیست که آیا اُرُرین از اجداد انسان بود یا خیر، و این احتمال به طور قطعی رد نشده است. برخی از ویژگیهای این گونه به انسانهای امروزی شباهت دارد و نَه جنوبیکپی با نام علمی Australopithecus.
گونه سوم که آردیکپی با نام علمی Ardipithecus است که در دهه ۱۹۹۰ میلادی کشف گردید. دانشمندانی که این گونه را کشف کردند، دریافتند که برخی دیگر از دانشمندان باور نمیکنند این گونه دو پا داشته باشد. در همان سالها، نمونههای بسیار دیگری از آردیکپی نشان داد که این موجود دارای دو پا بوده است. وضعیت این گونه بعنوان جد انسان، هنوز در هالهای از ابهام قرار دارد.
جنوبی کپی نژادی (Australopithecus) از انسانیان است که تقریبا چهار میلیون سال گذشته در شرق آفریقا فرگشت یافت و دو میلیون سال پیش هم دچار انقراض شد. این گونه توجه دانشمندان زیادی را به خود جلب کرده است، زیرا تصور بر این میباشد که گونه ما یعنی «homo»، تقریبا دو میلیون سال قبل از جنوبی کپی فرگشت پیدا کرد. جنوبی کپی دارای چند خصوصیت بود که شباهتهای زیادی به میمونهای بزرگ داشت. برای مثال، دوریختی جنسی در انسانهای امروزی بیشتر جلوهگر و بارزتر بود. جنس مذکر تا ۵۰ درصد بزرگتر از جنس مونث بود؛ این نسبت در گوریلهای امروزی و اورانگوتانها دیده شده است.

الف) جمجمه جنوبی کپی عفاری؛ انسانیان اولیهای که بین دو تا سه میلیون سال قبل زندگی میکرد، به انسانهای امروزی شباهت داشت.
در مقابل، جنس مذکر انسانهای امروزی تقریبا ۱۵ تا ۲۰ درصد بزرگتر از جنس مونث هستند. اندازۀ مغز جنوبی کپی نسبت به وزن بدنش، بیشتر به انسانهای امروزی و میمونهای بزرگ شبیه بود. یکی از ویژگیهای کلیدی که میان جنوبی کپی و انسانهای امروزی به صورت مشترک وجود داشت، برخورداری از دو پا بود؛ اگرچه این احتمال میرود که جنوبی کپی زمانی را هم در درختان سپری کرده است. ردپای انسانیان در لیتولی تانزانیا یافت شده که قدمتش به ۳.۶ میلیون سال قبل باز میگردد. آنها نشان دادند که انسانیان در زمان گونۀ جنوبی کپی به صورت راست قامت گام بر میداشتند.
چند گونه جنوبی کپی وجود داشت که از آنها با عناوینی مثل “جنوبی کپی آنامی” یاد میشود که تقریبا ۴.۲ میلیون سال پیش زندگی میکرد. اطلاعات بسیار زیادی دربارۀ جنوبی کپی آنامی کسب شده است. این گونه نشان دهندۀ روندی در فرایند فرگشت انسان است: کاهش اندازۀ دندانها و فک. گونه دیگر “جنوبی کپی عفاری” دارای دندانهای نیش و آسیاب کوچکتری در مقایسه با میمونهای بزرگ بود. اندازۀ مغز آن ۳۸۰ تا ۴۵۰ سانتی متر مکعب بود، یعنی تقریبا به اندازۀ مغز یک شامپانزه امروزی. در اواسط دهه ۱۹۷۰، فسیل جنس مونث جنوبی کپی عفاری در منطقه عفار اتیوپی یافت شد که قدمتش به ۳.۲۴ میلیون سال پیش باز میگردد. به عکس زیر نگاه کنید. این فسیل که لوسی نامگذاری شده، اهمیت زیادی دارد، زیرا کاملترین فسیل گونه “جنوبی کپی” بود که پیدا شده بود. لازم به ذکر است که ۴۰ درصد از اسکلت آن نیز بازیابی شده بود.

این اسکلت جنس مونث جنوبی کفی عفاری که لقب لوسی را به آن دادهاند، در اواسط ۱۹۷۰ میلادی کشف گردید.
جنوبی کپی آفریقایی بین ۲ تا ۳ میلیون سال گذشته زندگی میکرد. ساختار بدنی نسبتا لاغری داشت و با دو پا راه میرفت؛ اما مثل سایر انسانیان اولیه، استخوانهای دست قدرتمندی داشت. انتظار میرود که این گونه وقت زیادی را در طول روز در بالای درخت سپری کرده باشد. این گونه مغزی بزرگتر از جنوبی کپی عفاری داشت و اندازۀ آن به ۵۰۰ سانتیمتر مکعب میرسید؛ یعنی کمتر از یک سوم اندازه مغز انسانهای امروزی. دو گونه دیگر به نامهای جنوبیکپی بحرالغزالی و جنوبیکپی گارهی در سالهای اخیر به لیست گونۀ “جنوبی کپی” اضافه شدهاند.
جنوبی کپیها دارای ساختار بدنی لاغر بوده و دندانهایشان مناسبِ غذاهای نرم بود. در چند سال گذشته، فسیل انسانیانی که شکل بدنی متفاوتی داشتند، در جاهای خاصی پیدا شده که قدمتشان به ۲.۵ میلیون سال پیش باز میگردد. این انسانیان که از نژاد پارانتروپوس هستند، نسبتا بزرگ بوده و دندانهای آسیاب بزرگی داشتند. از دادههای دانشمندان میتوان این طور استنباط کرد که پرامردم (Paranthropus) رژیم غذایی گیاهخواری داشتند. این انسانیان بیش از یک میلیون سال قبل منقرض شدند و انتظار نمیرود که جد انسانهای امروزی باشند؛ آنها اعضای یک شاخه فرگشتی از درخت انسانیان بودند که هیچ دودمانی از خودی بر جای نگذاشتند.
نژاد «هومو» نخستینبار بین ۲.۵ تا ۳ میلیون سال گذشته به وجود آمد. فسیلهای گونهای به نام «انسان ماهر» برای چندین سال به عنوان قدیمیترین نمونهها در نژاد هومو تلقی میشد، اما در سال ۲۰۱۰، گونه جدیدی به نام انسان گاتنگی کشف شد که احتمالا قدمت بیشتری داشته باشد. در مقایسه با جنوبی کپی آفریقایی، انسان ماهر دارای چند ویژگی مشابه انسانهای امروزی بود. فک آنها پیش آمدهتر از جنوبی کپی بود. مغز آنها نیز ۶۰۰ تا ۷۵۰ سانتیمتر مکعب بود.

انسان راست قامت دماغی رو به پایین داشت.
“انسان راست قامت” (Homo Erectus) تقریبا ۱.۸ میلیون سال قبل در زمین زندگی میکرد. به شکل شماره ۶ توجه داشته باشید. دانشمندان بر این باورند که منشاء انسان راست قامت در شرق آفریقا بوده و اولین گونۀ انسانیان بود که به خارج از آفریقا مهاجرت کرد. فسیلهای انسان راست قامت در هند، چین، جاوا و اروپا پیدا شده است. وجوه تشابه زیادی میان انسانهای امروزی و انسان راست قامت یافت شده است. این نوع انسان به لحاظ اندازه، بزرگتر از انسانیان اولیه بود. قد آنها به ۱.۸۵ و وزنشان به ۶۵ کیلوگرم میرسید.
جمجمههای انسان راست قامت همگی پست و کوتاه با بیشترین عرض بر روی جمجمهاند. لبه استخوانی (یا هلالهای) چشمگیر و کمابیش ممتدی بالای حدقه چشمها یک گودی یا شیار در پشت آن و نیز یک برآمدگی ضخیم و مشخص از استخوان در خط میانی از جلو به پشت جعبه مغزی کشیده میشود که هلال سهمی نام دارد. در پشت جمجمه، منطقه پسی سری با زاویهای تند، شیاری در بالایش دارد که به خوبی توصیف شده است. دیوارههای جعبه مغزی از دو لایه استخوانی یا لامینا ساخته شدهاند. حجم حفره جمجمه انسان راست قامت از ۷۳۰ تا ۶۵۰ سانتیمترمکعب متغیر است. اندامهای حرکتی انسان راست قامت در تناسب (یعنی طول نسبی و مطلق اجزای تشکیلدهنده اندامهای حرکتی) شبیه به انسان مدرن است، اما میانۀ استخوان ران بلند و از جلو به عقب تنومند است و از پهلو به پهلو (استخوان درشت نی)، مسطحتر از انواع متشابه در انسانهای مدرن هستند.
استخوان لگن نیز کاسه بزرگی برای سر استخوان ران دارد و استخوانی که این کاسه را به پوستۀ بخش بالایی استخوان ران متصل میکند ضخیمتر شده است. هر دوی این خصوصیات سازگار با یک قامت دو پا و قائم همیشگی و دائم و نیز حرکت بر روی دو پا در فواصل طولانیاند. هیچ مدرک فسیلی مرتبط با ارزیابی مهارت دستها در انسان راست قامت وجود ندارد، اما اگر این نوع انسان تیرهای دستسازی را ساخته باشد، این امر دلالت بر هنر دست او خواهد داشت.
چند گونه که گاهی اوقات از آنها با عنوان انسانهای خردمند باستانی یاد میشود، به احتمال زیاد تقریبا ۵۰۰۰۰۰ سال پیش از انسانهای راست قامت فرگشت یافتند. این گونهها شامل انسان هایدلبرگی، انسان رودزیایی و انسان نئاندرتال هستند. اندازۀ مغز این انسانهای خردمند باستانی تقریبا مشابهِ مغز انسانهای امروزی بود؛ یعنی ۱۲۰۰ تا ۱۴۰۰ سانتیمتر مکعب. از جمله تفاوت عمده آنها با انسانهای امروزی در برخورداری از جمجمه ضخیم و چانه کوچک خلاصه میشود. برخی از این گونهها تا ۳۰۰۰۰ سال پیش به بقای خود ادامه داده و در شرایط زیست محیطی آن دوران به حیات خویش ادامه دادند.

نئاندرتالها از ابزارها استفاده کرده و شاید لباس بر تن میکردند.
بهطور معمول دو نظریه در خصوص ریشه انسان خردمند وجود دارد: منشأ آفریقایی انسان مدرن و فرضیه چند ناحیهای بودن آن. از سال ۲۰۱۰ که تحقیقات ژنتیکی ظهور پیدا کردند، بیشتر کشفیات نشان دهنده منشأ آفریقایی بوده و همچنین یک درصد محدودی نیز به صورتم خلوط چندناحیهای وجود داشته است. مدل اصلی که مورد قبول اکثریت قرار گرفته منشأ اصلی انسانهای مدرن امروزی را بر اساس مهاجرت انسانهای اولیه از آفریقا دانسته است. همان طور که در قسمتهای پیشین این مقاله ذکر شد، انسانهای راست قامت در نخستین موج از مهاجرتهای بزرگ خود در حدود ۱.۵ میلیون سال قبل، از آفریقا به سوی آسیا و سپس اروپا حرکت کردند. تصور بر این است که انسانهای امروزی از انسانهای راست قامت در آفریقا سرچشمه میگیرند.
انسانهای امروزی در موج دوم مهاجرت بزرگ در حدود ۱۰۰۰۰۰ سال پیش از آفریقا خارج شدند. انسانهای امروزی جایِ انسانهای راست قامتی را گرفتند که در موج اول به آسیا و اروپا مهاجرت کرده بودند. شواهد مولکولی از این جدول زمانی فرگشتی پشتیبانی میکنند. یکی از روشهای مطالعه منشاء انسانهای امروزی، بررسی DNA میتوکندریایی از جمعیتهای سرتاسر دنیا است. از آنجایی که جنین از تخمِ حاوی میتوکندری مادر رشد میکند، DNA میتوکندریایی بطور کلی در فرایند سیر مادری نقش دارد. جهش در این DNA میتواند برای تخمین جدول زمانی واگرایی ژنتیکی مورد استفاده قرار بگیرد.

شواهد و قرائنِ بدست آمده نشان میدهند که همۀ انسانهای امروزی DNA میتوکندریاییشان را از جد مشترکی به ارث بردهاند که تقریبا ۱۶۰۰۰۰ سال قبل در آفریقا زیست میکرد. یکی دیگر از روشهای مطالعهی مولکولی فرگشت انسان، بررسی کروموزوم Y است که از پدر به پسر انتقال پیدا میکند. این شواهد گویای آن است که همۀ انسانهای مذکر امروزه یک کروموزوم Y از یک مرد به ارث بردهاند که تقریبا ۱۴۰۰۰۰ سال پیش در آقریقا زندگی میکرده است.
این نظریه که انسانها دارای یک منشأ هستند در کتاب تبار انسان، انتخاب طبیعی در ارتباط با جنیست توسط چارلز داروین منتشر شده است. این نظریه تا سال ۱۹۸۰ میلادی مورد قبول واقع نشد، تا اینکه در سال ۱۹۸۰ میلادی بر اساس مطالعه DNA روشهای امروزی و نیز با شواهد بدست آمده انسانشناسی زیستی مطابقت پیدا کرد. بر اساس شواهد بدست آمده از فسیلها و آزمایشات ژنتیک، انسان خردمند باستانی در آفریقا و به آنتومیک انسان مدرن امروزی در طی سالیان فرگشت یافتند.

در سال ۲۰۱۷ میلادی، فسیلهایی در جبل ایرهود (مراکش) پیدا شدند که نشان میدهند ممکن است فرگشت انسان خردمند در حدود ۳۰۰ هزار سال پیش بوده و همچنین دیگر شواهدی وجود دارد که نشان میدهد ممکن است انسان خردمند در ۲۷۰ هزار سال پیش آفریقا را ترک کرده است. امروزه دانشمندان با مدل تک منشأیی بودن انسانها در آفریقای شرقی اتفاق نظر دارند. با این حال، یافتههای جدید از ژنومهای کامل نئاندرتال این فرض را ایجاد میکند که برخی از انسانهای مدرن امروزی دارای ژنهای مشترکی با برخی ژنهای نئاندرتال هستند. فردی که این مطالعه را انجام داده گفتهاست که یافتههای آنان با ترکیب بالای ۴٪ از نئاندرتال در برخی از جمعیتها مطابقت دارد. اما در همان مطالعه نیز گفته شد که ممکن است دلایل دیگری برای اشتراک ژنهای انسان امروزی با ژنهای باستانی وجود داشته باشد.
منبع: بیگ بنگ